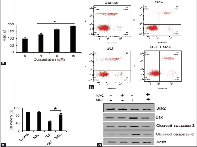
Background: Lung cancer exhibits extremely high mortality, and there is a pressing need to identify novel leads for the development of efficient chemotherapy for lung cancer. Thus, there is a need to identify novel and effective molecules for the management of lung cancer. Objectives: In the present study, the in vitro anticancer effects of globularifolin were evaluated against human lung cancer and attempts were made to explore the underlying molecular mechanisms. Materials and Methods: Cell viability and proliferation was determined by MTT, EdU, and colony formation assays. Cellular processes were detected by annexin V/PI, confocal microscopy and flow cytometry. Protein expression was detected by western blotting. Results: The results showed that globularifolin suppressed the growth and colony formation of the human lung cancer cells and exhibited an IC50 of 8 μM against the HCC827 and SK-LU-1 lung cancer cell lines. However, the IC50 of globularifolin was found to be comparatively higher against the normal MRC-5 cells. The globularifolin-induced inhibition of human lung cancer cells were found to be due to the induction of apoptosis, which was associated with upregulation of Bax, caspase-3 and caspase-9, and downregulation of Bcl-2. Further investigation of the underlying mechanism revealed that inhibitory effects of globularifolin were mediated through apoptotic induction driven through inhibition of PI3K/Akt and PINK/Parkin signaling pathways driven respectively through reactive oxygen species (ROS) production and mitophagy. Conclusion: Taken together, the results show that globularifolin exerts anticancer effects on human lung cancer cells via regulation of ROS and suppression of PINK1/Parkin mitophagy pathway.